Ejemplo 3: La serie de Fibonacci
Descripción
Realice un algoritmo para generar N elementos de la sucesión de Fibonacci (0, 1, 1, 2, 3, 5, 8, 13,…). El planteamiento del algoritmo correspondiente se hace a partir del análisis de la sucesión, en la que se puede observar que un tercer valor de la serie está dado por la suma de los dos valores previos, de aquí que se asignan los dos valores para sumar (0, 1), que dan la base para obtener el siguiente elemento que se busca, además, implica que el ciclo se efectuará dos veces menos.
Solución
Partiendo de lo visto sobre algoritmos, podemos plantear la solución al problema de la siguiente manera:
Pseudocódigo
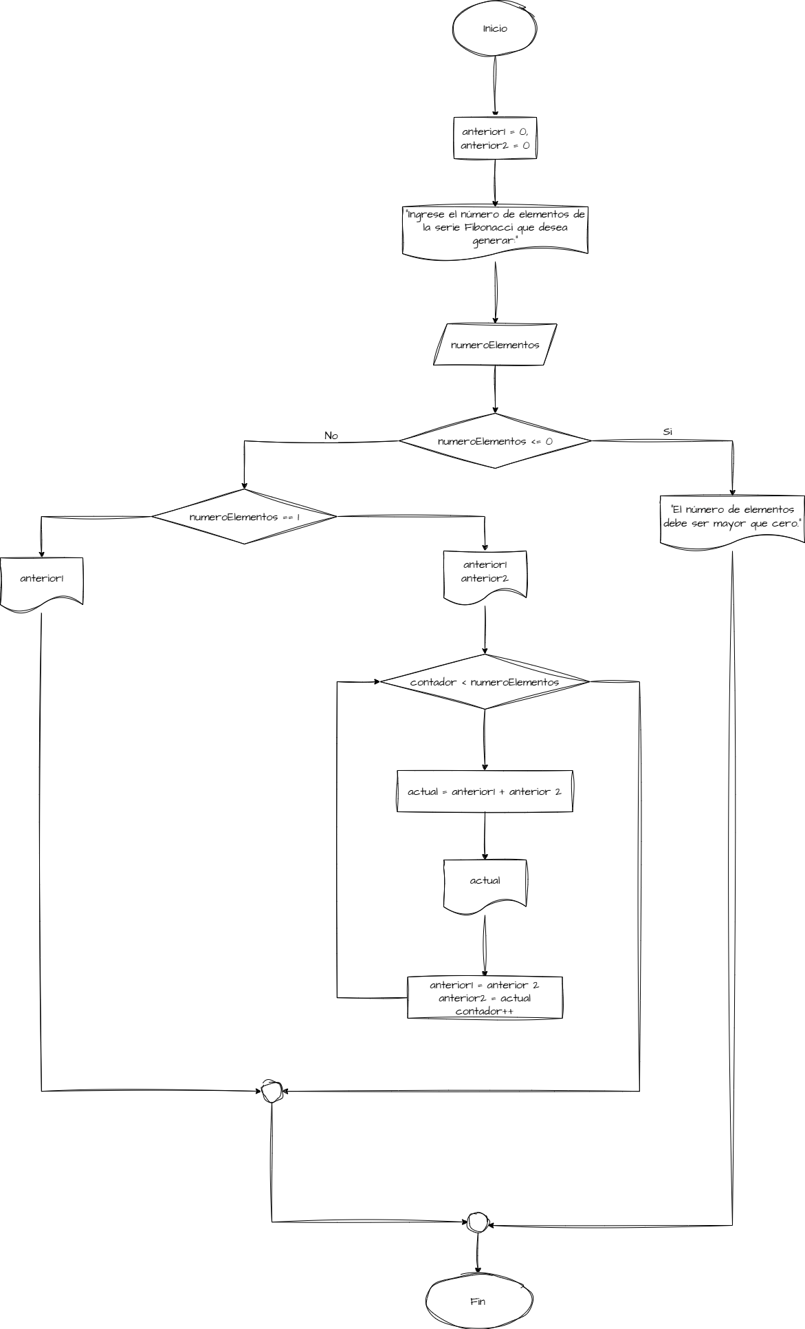
Usando el ciclo MIENTRAS
Algoritmo SerieFibonacci
Definición de Variables:
Entero: anterior1, anterior2, actual, contador, numeroElementos
1. INICIO
2. HACER anterior1 = 0, anterior2 = 1
3. ESCRIBIR "Ingrese el número de elementos de la serie Fibonacci que desea generar:"
4. LEER numeroElementos
5. SI numeroElementos <= 0 ENTONCES
ENTONCES
ESCRIBIR "El número de elementos debe ser mayor que cero."
EN OTRO CASO
SI numeroElementos = 1
ENTONCES
ESCRIBIR anterior1
EN OTRO CASO
ESCRIBIR anterior1
ESCRIBIR anterior2
HACER contador = 2
MIENTRAS contador < numeroElementos HACER
HACER actual = anterior1 + anterior2
ESCRIBIR actual
HACER anterior1 = anterior2
HACER anterior2 = actual
HACER contador = contador + 1
6. FIN
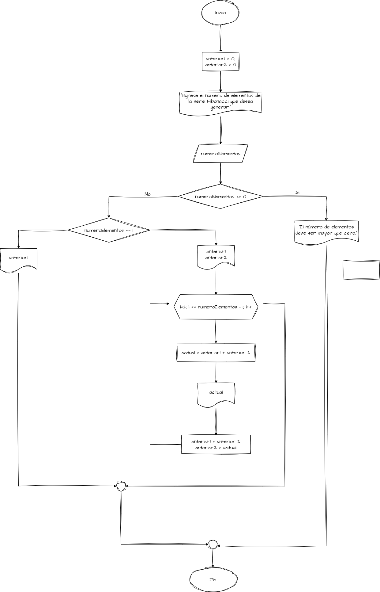
Usando el ciclo PARA
Algoritmo SerieFibonacci
Definición de Variables:
Entero: anterior1, anterior2, actual, i, numeroElementos
1. INICIO
2. HACER anterior1 = 0, anterior2 = 1
3. ESCRIBIR "Ingrese el número de elementos de la serie Fibonacci que desea generar
4. LEER numeroElementos
5. SI numeroElementos <= 0
ENTONCES
ESCRIBIR "El número de elementos debe ser mayor que cero."
EN OTRO CASO
SI numeroElementos = 1
ENTONCES
ESCRIBIR anterior1
EN OTRO CASO
ESCRIBIR anterior1
ESCRIBIR anterior2
PARA i = 2 HASTA numeroElementos - 1 HACER
HACER actual = anterior1 + anterior2
ESCRIBIR actual
HACER anterior1 = anterior2
HACER anterior2 = actual
6. FIN
Usando el ciclo HACER HASTA QUE
Algoritmo SerieFibonacci
Definición de Variables:
Entero: anterior1, anterior2, actual, contador, numeroElementos
1. INICIO
2. HACER anterior1 = 0, anterior2 = 1
3. ESCRIBIR "Ingrese el número de elementos de la serie Fibonacci que desea generar:"
4. LEER numeroElementos
5. SI numeroElementos <= 0 ENTONCES
ENTONCES
ESCRIBIR "El número de elementos debe ser mayor que cero."
EN OTRO CASO
SI numeroElementos = 1
ENTONCES
ESCRIBIR anterior1
SI numeroElementos = 2
ENTONCES
ESCRIBIR anterior1
ESCRIBIR anterior2
EN OTRO CASO
ESCRIBIR anterior1
ESCRIBIR anterior2
HACER contador = 3
HACER
HACER actual = anterior1 + anterior2
ESCRIBIR actual
HACER anterior1 = anterior2
HACER anterior2 = actual
HACER contador = contador + 1
HASTA QUE contador >= numeroElementos
6. FIN
Diagrama de flujo
Diagrama Mientras Que

Diagrama Para

Last modified: 03 September 2025